Государственное бюджетное стационарное учреждение социального обслуживания Московской области
«Семейный центр имени А.И. Мещерякова»

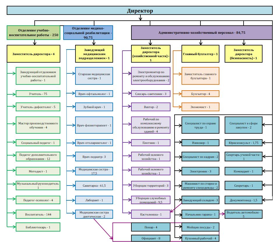
Административно-хозяйственный персонал – предназначено для административно-управленческого и технического обслуживания зданий, сооружений помещений, оборудования, планирования и организации проведения их текущих ремонтов, снабжения и управленческого труда, участия в подготовке и исполнении управленческих решений руководства по вопросам административно-хозяйственного обеспечения.
Отделение медико-социальной реабилитации - предназначено для реализации разработанных индивидуальных программ социальной реабилитации, ИППСУ получателей социальных услуг, ИПРА ребенка-инвалида, ИПРА инвалида в части предоставления социальных услуг в стационарной и полустационарной формах социального обслуживания.
Отделение учебно-воспитательной работы – предназначено для реализации основных общеобразовательных программ и дополнительных общеобразовательных программ в соответствии с лицензией на образовательную деятельность.
Отделение реабилитации для детей-инвалидов и детей с ограниченными возможностями здоровья - предназначено для проведения реабилитационных мероприятий для детей - инвалидов и детей с ограниченными возможностями здоровья. Реализации ИППСУ детей-инвалидов и детей с ограниченными возможностями здоровья, ИПРА ребенка - инвалида в полустационарной форме социального обслуживания.
Служба сопровождения замещающих семей - предназначена для устройства детей - сирот и детей, оставшихся без попечения родителей, на воспитание в замещающие семьи (усыновление, опека, попечительство, приемная семья).
Служба сопровождения инвалидов молодого возраста - для предоставления социальных услуг инвалидам и гражданам с ограниченными возможностями здоровья с полной или частичной потерей зрения и (или) слуха и (или) речи, реализации адаптированных основных образовательных программ профессионального обучения и дополнительных образовательных программ с целью определения направления их профессионального обучения, интеграции в производственный процесс, во внешнюю среду, с целью реабилитации, абилитации и социальной адаптации в стационарной и полустационарной формах социального обслуживания, а также реализации разработанных индивидуальных программ постстационарного сопровождения выпускников семейных центров.
Отделение социальной реабилитации - целью деятельности Отделения является реализация комплекса мероприятий по социальной реабилитации и адаптации участников специальной военной операции (далее — СВО), а также иных категорий граждан, признанных нуждающимися в социальном обслуживании.
Служба инвалидов по слуху, слабослышащих и слепоглухих инвалидов - предназначена для предоставления консультативных и информационных услуг инвалидам и гражданам с ограниченными возможностями здоровья с полной или частичной потерей зрения и (или) слуха и (или) речи.
.jpg)